融通•融合•融汇
—加快构建高质量应用型人才培养新格局
第九届产教融合发展战略国际论坛
重磅开幕!

本届论坛以“融通·融合·融汇—加快构建高质量应用型人才培养新格局”为主题,旨在深入贯彻落实党的二十大精神,立足新时代、新征程,围绕现代化强国建设人才支撑需要,推动教育强国、科技强国、人才强国协同发展,加快推进高水平应用型高校建设,提高教育服务新发展格局的能力。
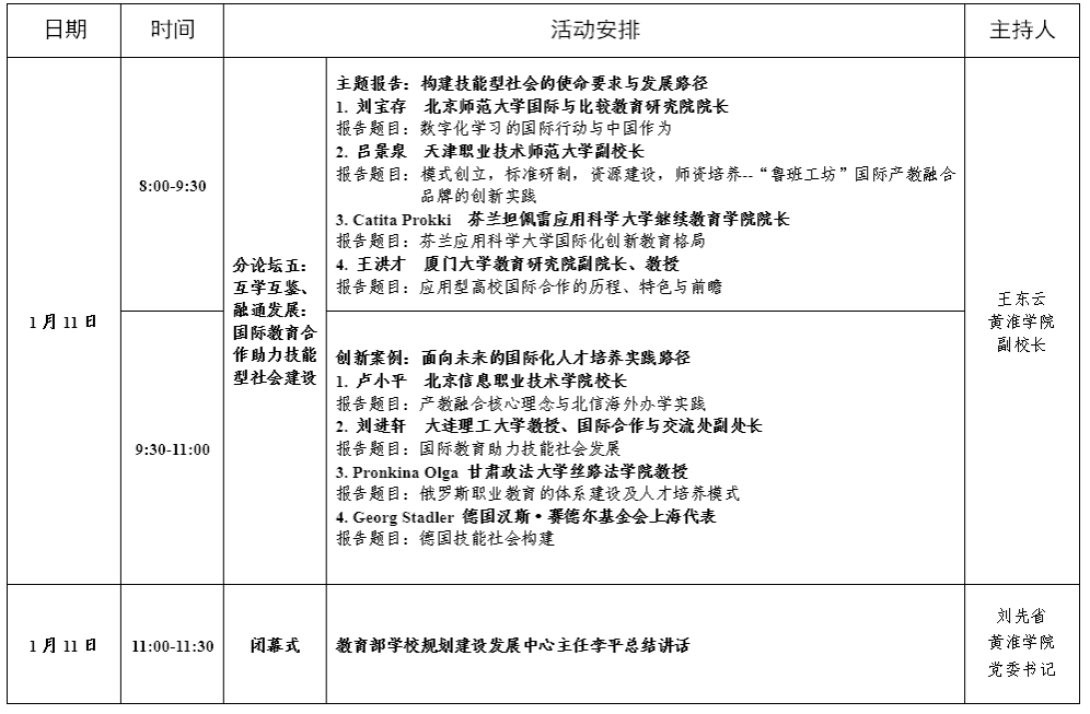
论坛围绕五大核心议题展开:一是聚焦现代化强国建设人才支撑需要,推动教育强国、科技强国、人才强国协同发展,探索产教融合、科教融汇新理念、新机制;二是聚焦工程教育,探讨构建高水平应用型人才培养体系的新生态、新结构;三是聚焦应用型高校数字化转型,探讨数字化重塑教育体系的新方法、新路径;四是聚焦乡村振兴战略,探讨应用型高校、职业院校扎根大地服务区域发展的新体系、新空间;五是聚焦国际技术技能教育,探讨价值共创、互学互鉴的国际教育合作新模式、新载体,服务高质量教育体系建设。








【直播间网址】
https://wx.vzan.com/live/page/1807979643
【直播间二维码】
